去香港游玩的小伙伴
如果你打算买一些黄金饰品回来
那么一定要注意份额
是有携带标准的
一起来了解一下吧
香港回内地能带多少黄金?

图源:深圳海关
✅规定
根据深圳海关公众号发布的规定:
进境黄金制品按照一般行李物品监管,按价值计入行李物品免税额度(港澳入境的免税额度是12000元),验放标准按照相应免税额度执行。
✅超额携带黄金怎么办?
被海关核定为需要征税的,根据《进境物品关税、增值税、消费税征收办法》中的《进境物品关税、增值税、消费税综合税率表》规定,金银税率为13%,贵重首饰及珠宝玉石税率为50%。

(也就是说如果你是金镶钻或者金镶玉,发票上是“钻石吊坠”这种,被执法的海关判定为贵重首饰及珠宝玉石的,税率会更高)
除此之外
我们再来了解一下
其他物品的携带回内地规定
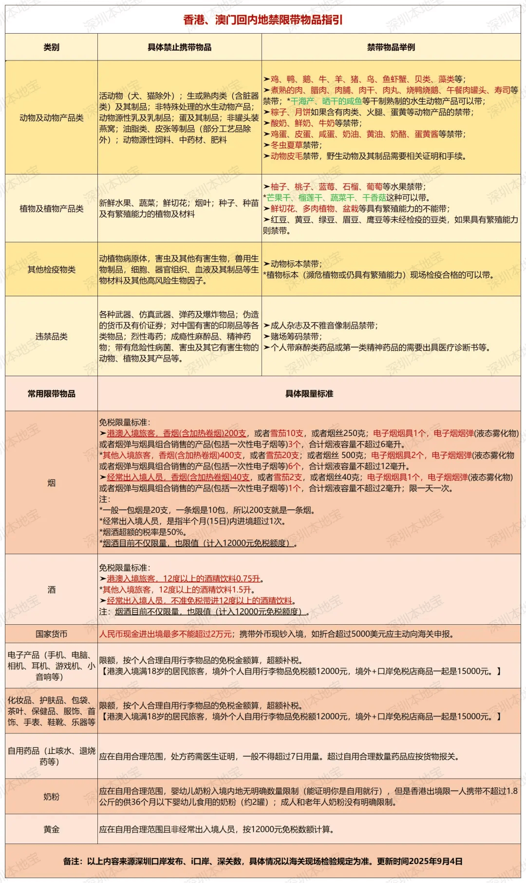
香港回内地带物品规定

除此之外
回来一定要注意口岸开放时间
不要到达以后发现口岸已经关闭了
口岸开放时间
✅罗湖口岸
口岸通关时间:06:30-24:00
周边地铁线路:地铁1号线罗湖站
✅福田口岸:
口岸通关时间:06:30-22:30
周边地铁线路:地铁4号线、10号线福田口岸站(提示:因地铁4、10号线之间不互通,乘坐地铁4号线的乘客可直接在福田口岸旅检大楼进入地铁站,乘坐地铁10号线的乘客需从福田口岸地铁站C出口进站。)
✅皇岗口岸
口岸通关时间:00:00-24:00
周边地铁线路:地铁7号线皇岗口岸站
✅深圳湾口岸
口岸通关时间:06:30-24:00
周边地铁线路:地铁13号线深圳湾口岸站B、C出口步行100米
✅文锦渡口岸
口岸通关时间:07:00-22:00
周边地铁线路:地铁9号线文锦站(需步行约500米)
✅莲塘口岸
口岸通关时间:07:00-22:00
周边地铁线路:地铁2号线莲塘口岸站
✅温馨提示
如果到了深夜一两点,其他口岸都已经关闭了,那么可以考虑坐24小时跨境巴士(全日通巴士)从皇岗口岸返深。返回搜狐,查看更多
以上信息仅供参考,请以官方信息为准。
